各市、自治州人民政府,兰州新区管委会,省政府各部门,中央在甘各单位:
为全面完成省十三届人大六次会议通过《政府工作报告》确定的各项目标任务,省政府决定,将《政府工作报告》主要指标和重点任务予以分解下达。现将有关事项通知如下:
一、统一思想抓落实。《政府工作报告》对2022年全省经济社会发展作出的安排部署,既是省委十三届十五次全会暨省委经济工作会议精神的细化,也是省政府向全省人民作出的承诺,必须不折不扣抓好落实。各地各部门要深入贯彻落实习近平总书记对甘肃重要讲话和指示精神,把落实《政府工作报告》作为重要政治任务,谋划在前、行动在先,攻坚克难、笃行不怠,“稳”字当头,“进”字加力,“保”字托底,“干”字提效,坚决完成各项目标任务,以抓落实的具体行动践行“两个维护”,以优异成绩迎接党的二十大和省第十四次党代会胜利召开。
二、明确责任抓落实。各地各部门要建立健全主要领导亲自抓、分管领导直接抓、业务部门全力落实的责任机制,认真对照《2022年〈政府工作报告〉主要指标分解表》(附件1)和《2022年〈政府工作报告〉重点任务分解表》(附件2)分工,采取清单化、折子化办法,明确时间表、路线图,做到工作目标明确、具体措施明确、责任领导明确、实施机构明确、具体责任人明确、完成时限明确,确保每项工作责任落实、措施落实、任务落实。省政府各牵头部门要于1月底前完成各项目标任务的细化分解,2月底前逐项制定具体工作措施,并报省政府备案。
三、加强协作抓落实。省政府各牵头部门要切实履行好牵头抓总、组织协调、统筹推进、督促检查的职责,及时帮助指导市州解决工作推进中遇到的困难和问题;各配合单位要主动作为、各负其责,扛指标、担任务,勤沟通、多衔接,把各项任务和举措落实落细。各地要认真对照《政府工作报告》确定的目标任务,主动对接省直有关部门,结合本地实际进一步细化落实措施,全力盘活存量、引入增量、提高质量、增强能量、做大总量,促进经济稳中向好、稳步提质。
四、强化督办抓落实。省政府办公厅要会同有关部门建立健全《政府工作报告》主要指标和重点任务落实情况台账,对标对表开展跟踪调度、督办盯办,对分工不明确、责任不清晰、措施不到位、成效不明显的进行重点督查。省发展改革委要会同有关部门每月对全省经济运行情况进行调度并向省政府报告。各地各牵头部门要严格落实“月调度、季检查、半年通报、年终考评”机制,实行台账化管理、全过程管控,坚持季度报告制度,分别于4月10日、7月10日、10月10日和12月31日前向省政府报送《政府工作报告》主要指标和重点任务推进落实情况。
附件:1.2022年《政府工作报告》主要指标分解表
2.2022年《政府工作报告》重点任务分解表
甘肃省人民政府
2022年1月19日
(此件公开发布)
附件1
2022年《政府工作报告》主要指标分解表
(共12项)


附件2
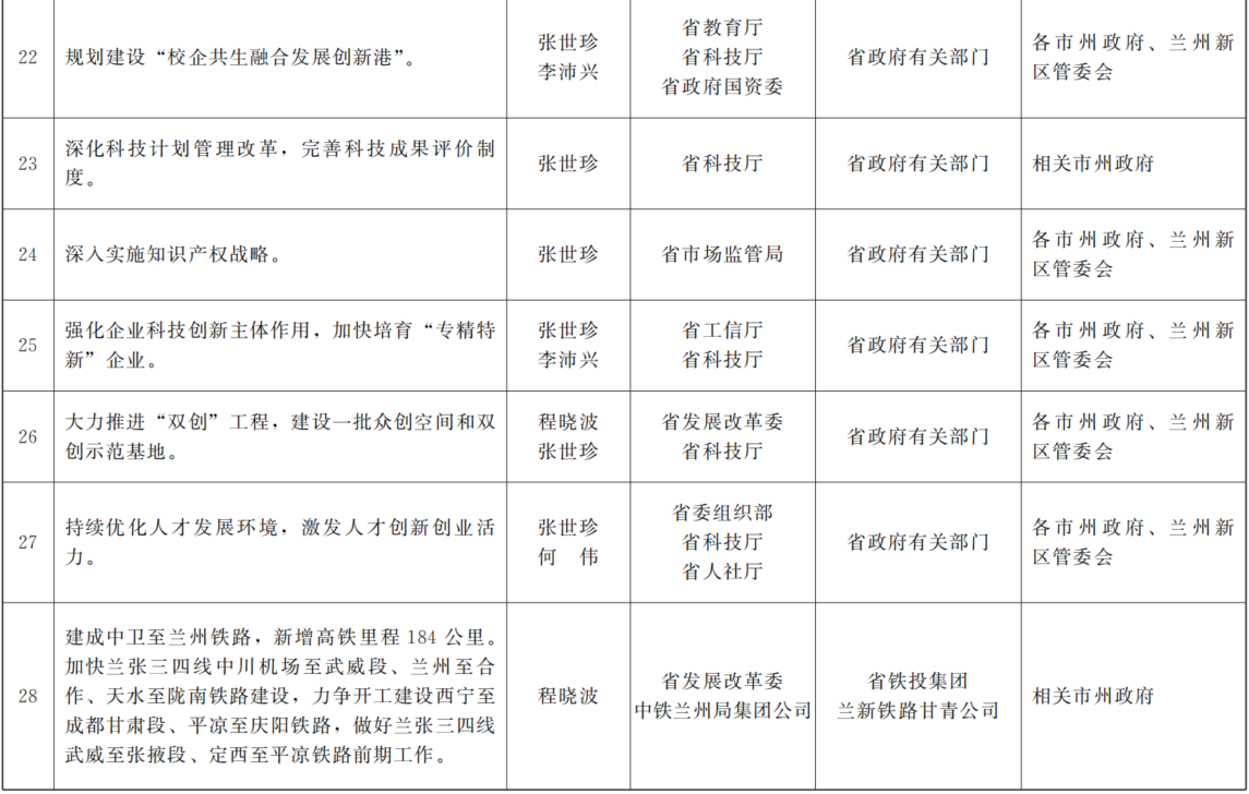
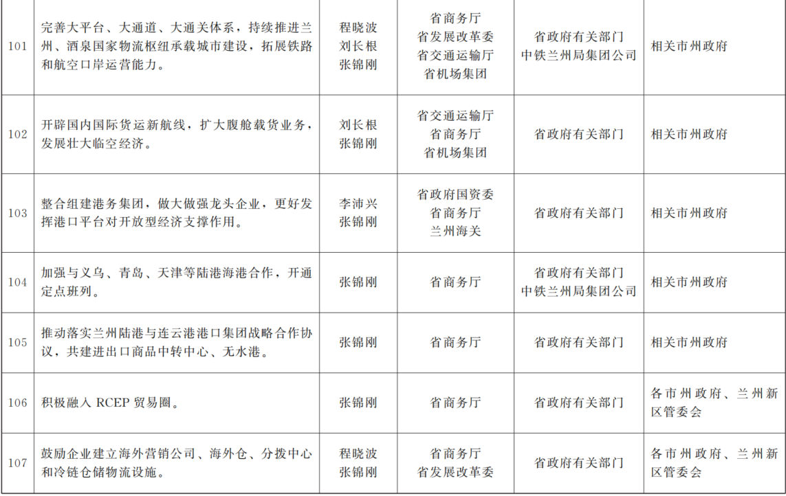
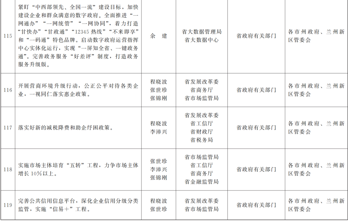
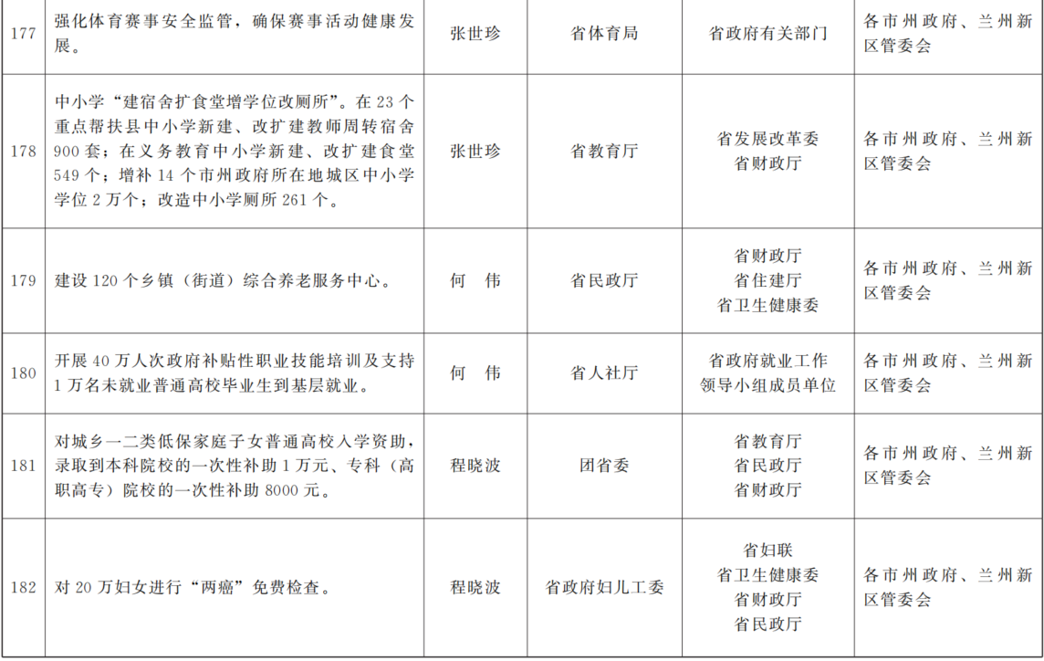
2022年《政府工作报告》重点任务分解表
(共200项)






























甘肃省人民政府关于分解落实《政府工作报告》主要指标和重点任务的通知.PDF










Copyright @ 北京南瑞利华教育科技有限公司 版权所有 京ICP备10027338号-1ICP
经营许可证:京B2-20210954 企业法人营业执照 北京市公安局海淀分局备案(编号:1101082029)
